广州智斯拓生物科技有限公司
首页
企业简介
产品大全
联系我们
企业信息
在线留言
产品列表
PRODUCT
南国学堂 萌新闻丨神奇的 植物工厂 里如何种菜
临空港新闻 临空港新闻 武汉市东西湖区人民政府 武汉临空港经济技术开发区管委会
福瑞达生物股份党支部书记 副总经理王伟 见证25年成长,共创 透明工厂 美好未来凤凰网山东 凤凰网
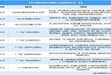
生物基化学品及材料行业该何去何从,看看国家政策的规划
掌纹支付时代来了 龙头两天暴涨34 ,受益上市公司一览
维维集团投资成立健康科技公司,经营范围含生物基材料制造
生物可降解塑料分类用途及性能对比
明年起,它将被禁止使用 背后的残酷真相令人惊讶
济南版八年级下册生物电子课本教材电子书 pdf高清版
2021生物基大会日程更新, 6月9 11日,品牌 材料巨头 大咖与您相约上海
欧盟发布 深度解析欧洲生物基化学品市场
西安茂达生物科技
材料产业迎重磅文件:到2025年部分非粮生物基产品竞争力与化石基产品相当,建成3~5个生物基材料产业集群
根治白色污染 中国科学家研制出可替代塑料的新材料
生物基可降解塑料物理改性研究进展
医用塑胶制品批发 可靠的医用塑胶制品厂家货源 供应信息
2017年生物基塑料行业市场及预测报告新鲜出炉
"生物基材料"是什么?不妨了解一下,真环保的新材料|高分.
陈皮粉末香精
中国经济样本观察·县域样本篇丨界首:最懂得"垃圾是放错地方资源"的小城
如若转载,请注明出处:http://www.zhst618.com/product/list-22.html
1
20
21
22
23
24